微博
微信
手机版
站群导航
欢迎光临828365.com!
首页
政务公开
卫生计生概况
机构设置与职能
领导介绍
工作动态
通知公告
政策文件
疫情信息
政务“五公开”
重点领域信息公开
信息公开
计划总结
人事信息
统计信息
财政预决算
网上服务
办事指南
在线申办
办事咨询
进度查询
结果查询
文件下载
便民热线
公开招聘
智能问答
公众互动
领导信箱
监督投诉
在线访谈
意见征集
留言咨询
评选投票
业务知识库
政策解读
卫生监督
机构简介
工作动态
信息公示
办事指南
资料下载
卫生许可证公示及查询
专题专栏
许可证注销公示
业务管理
综合管理
规划财务
体制改革
疾病控制(卫生应急)
医政管理
基层指导与妇幼健康
中医管理
食品监测
政策法规与综合监督
统计信息与考核评价
科教宣传
人事管理
卫生党建
爱国卫生
家庭发展与流动人口计生服务管理
专题专栏
党的群众路线教育实践活动暨作风建设专栏
医改专题
创卫专题
行风建设
党风廉政建设
双随机一公开
信用信息双公示
健康教育
您现在的位置:
首页
>
业务管理
>
食品监测
>
正文
国家卫生和计划生育局委员会公告 2016年 第5号
作者:
来源:
发布时间:2016年05月09日 00:00
点击数:305
次
字号:【
小
中
大
】
[字号:
小
中
大
]
[打印文章]
[添加收藏]
相关阅读
没有关键字相关信息!
上一篇:
国家卫生和计划生育局委员会公告 2016年 第4号
[ 05-09 ]
下一篇:
国家卫生计生委关于印发有碍食品安全的疾病目录的通知
[ 07-29 ]
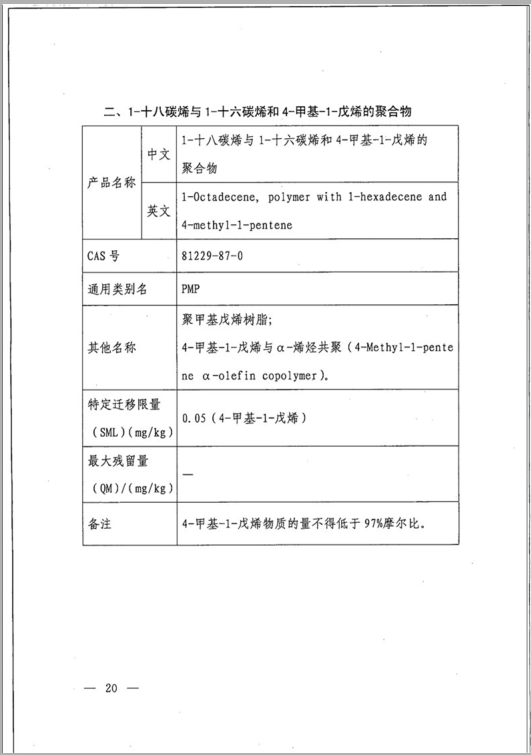
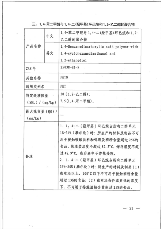
1
2